The Primer
Containment, Evolution, and the Ecology of Indolent Prostate Cancer
This primer establishes the conceptual and evidential foundation underlying the Quiet Biology framework. It is intended to be read before or alongside the Quiet Biology White Paper, which sets out the clinical architecture, monitoring protocol, and escalation logic in operational detail. Readers seeking the framework’s theoretical basis will find it here; readers seeking its clinical application will find it there.
Prostate cancer is frequently conceptualised as a disease driven by the gradual accumulation of genetic mutations that inevitably produce tumour growth and clinical progression. Several lines of evidence challenge this linear model. Autopsy studies consistently demonstrate that microscopic prostate cancer is common in the general population, yet most men never develop clinically significant disease. Long-term observational cohorts establish that many diagnosed cancers remain stable for years or decades before any progression occurs. Emerging research in tumour ecology, cancer metabolism, and evolutionary oncology suggests that disease behaviour may depend less on the presence of malignant cells than on the biological environment in which those cells exist.
This primer summarises the conceptual foundation underlying the Quiet Biology framework. It proposes that most prostate cancer exists within a state of biological containment maintained by multiple regulatory systems within the host organism, and that progression occurs when these containment systems degrade or are disrupted. Within this model, prostate cancer management becomes a problem of preserving ecological stability and governing evolutionary conditions rather than simply eliminating tumour cells.
01The Quiet Insight
The central observation underlying the Quiet Biology framework can be stated concisely: most prostate cancer is already biologically contained. The clinical problem is therefore not merely eliminating tumour cells, but avoiding disruption of the systems that maintain this containment.
This insight does not rest on a single study or theoretical proposition. It emerges from the convergence of multiple independent strands of scientific evidence, from autopsy pathology, longitudinal natural history cohorts, tumour ecology, metabolic biology, and evolutionary oncology. Viewed together, these strands form a coherent picture of prostate cancer not as an autonomous malignant process but as a biologically regulated ecosystem in which the host organism plays a constitutive rather than passive role.
02A Note on Clinical Context
The containment perspective described in this primer does not contradict the well-established lethality of advanced prostate cancer. Once tumours escape regulatory control and develop biological autonomy, they can progress rapidly and become life-threatening. The purpose of the containment model is not to minimise the reality of aggressive disease, but to explain why such disease emerges in only a subset of cases, and why the conditions under which that transition occurs are the appropriate object of clinical attention.
Autopsy studies, long-term observational cohorts, and ecological models of tumour evolution all indicate that malignant cells frequently exist in constrained states for prolonged periods without producing clinical disease. The evidence reviewed across subsequent sections is therefore not an argument for complacency in the face of disease. It is an argument for precision, for distinguishing the larger population of men in whom prostate cancer remains biologically quiet from the subset in whom containment is failing or has already failed. The critical clinical question is not simply whether cancer cells are present, but whether the conditions that have kept them constrained remain intact.
03Evidence from Autopsy Studies
Autopsy studies of men who died from unrelated causes consistently reveal a high prevalence of microscopic prostate cancer across age groups. The critical observation is that only a minority of these tumours ever progresses to clinically significant disease. Malignant cells, it appears, frequently exist within the prostate without causing measurable harm. Their presence alone is not sufficient to produce disease. Something within the host environment must be actively restraining tumour expansion, a biological equilibrium maintained not by the absence of malignancy but despite it.
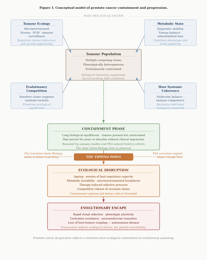
These findings are not merely an academic curiosity. They establish the foundational premise of the containment model: that prostate cancer exists in a contained state in the majority of men who harbour it, and that the clinical question is not solely whether malignant cells are present but whether the systems maintaining that containment remain intact.
04The Tumour Microenvironment as a Containment System
Cancer cells exist within complex tissue ecosystems. The tumour microenvironment comprises stromal fibroblasts, immune cells, extracellular matrix, and vascular architecture, elements that collectively regulate tumour behaviour through biochemical signalling, structural constraints, and immune surveillance. Tumour progression frequently coincides not with the acquisition of new genetic mutations but with the breakdown of these regulatory relationships.
Within an ecological perspective, the tumour microenvironment functions as a governance system: a biological structure that constrains tumour expansion and limits the dominance of aggressive cellular phenotypes. When these ecological relationships remain stable and coherent, tumours may remain indolent for extended periods. The microenvironment is not simply a passive medium in which tumour cells proliferate; it is an active participant in determining whether they do.
05Metabolic-Epigenetic Containment
Cellular metabolism exerts direct influence on gene expression through metabolites that function as cofactors for chromatin-modifying enzymes. Compounds such as acetyl-CoA, S-adenosylmethionine, and α-ketoglutarate regulate the histone and DNA modifications that determine which gene expression programmes are accessible to a cell. Through these mechanisms, metabolic state shapes cell identity and phenotypic stability in a continuous and dynamic fashion.
Stable metabolic conditions tend to stabilise gene expression programmes and maintain cellular phenotype. Conversely, metabolic stress can destabilise chromatin architecture, lower the barriers between phenotypic states, and create conditions under which cells may adopt alternative identities. In prostate cancer, this metabolic-epigenetic coupling appears to play a central role in lineage plasticity, including the transition from androgen-dependent adenocarcinoma to more aggressive neuroendocrine phenotypes, with metabolic disruption preceding, rather than following, the identity transition.
Metabolic stability therefore functions as a form of phenotypic containment. It limits the tumour’s capacity to explore alternative evolutionary pathways, not by acting on malignant cells directly but by maintaining the landscape conditions under which stable cellular identity persists.
06Evolutionary Containment
Tumour populations are not genetically uniform. They consist of multiple competing cellular clones with distinct phenotypes, growth characteristics, and sensitivity profiles. This intratumoural competition can suppress the expansion of aggressive variants: sensitive clones, by occupying ecological niches and consuming available resources, limit the growth opportunity available to their more aggressive competitors. When therapy eliminates sensitive populations, those competitors may gain ecological freedom to expand, a process known as competitive release.
Adaptive therapy strategies in oncology attempt to exploit this competitive dynamic by preserving sensitive populations rather than eliminating them. The objective is to maintain ecological suppression of resistant variants for as long as possible. Within the containment framework, intratumoural evolutionary competition represents another regulatory system that restrains tumour expansion, one that can be preserved or dismantled depending on how therapeutic pressure is applied.
07Fitness Landscapes and Tumour Evolution
Evolutionary biology describes adaptation using the concept of the fitness landscape: a theoretical representation in which different phenotypes occupy positions corresponding to their reproductive success under prevailing environmental conditions. Populations tend to evolve toward fitness peaks, configurations that maximise survival and reproduction in the current environment. These peaks, critically, are not intrinsic properties of the organism but are defined by the environment itself.
For tumour cells, fitness depends on variables including nutrient availability, immune pressure, hormonal signalling, and therapeutic interventions. When environmental conditions remain stable, tumour populations can evolve efficiently toward optimal adaptive states. When environments fluctuate, evolutionary optimisation may be slowed or prevented. This phenomenon, adaptive lag, describes the condition in which populations remain chronically maladapted because the environmental optimum shifts faster than evolutionary processes can track it. Dynamic environments may therefore function as a constraint on tumour evolution, independent of any direct anti-tumour effect.
08Oscillating Environments and Ecological Disturbance
Natural ecosystems often maintain stability through periodic disturbances, fires, floods, grazing events, that prevent any single species from monopolising available resources. Stable, undisturbed environments, by contrast, frequently allow competitive exclusion: the dominance of a single well-adapted phenotype at the expense of biodiversity. A parallel principle may operate in tumour ecosystems.
Physiological fluctuations, changes in metabolic state, immune activity, or endocrine signalling, can create oscillating environmental conditions that disrupt tumour adaptation and prevent evolutionary convergence on stable phenotypic states. Exercise provides a concrete example. Physical activity produces transient shifts in metabolism, oxygen distribution, immune signalling, and endocrine tone. While healthy tissues tolerate these perturbations readily, tumour cells operating near the limits of metabolic flexibility may be less able to adapt to repeated environmental changes. These disturbances do not eliminate tumours directly. They reshape the evolutionary landscape in which tumours evolve, and may thereby slow the emergence of more aggressive or therapy-resistant phenotypes.
09Therapy-Induced Evolution
Modern oncology provides clear evidence that therapeutic interventions can act as powerful selective forces. Androgen deprivation therapy, for example, dramatically suppresses androgen-dependent prostate cancer cells and achieves substantial short-term disease control. However, prolonged exposure to a low-androgen environment selects for cellular variants capable of surviving without androgen signalling, through receptor hypersensitisation, ligand-independent activation, or lineage plasticity, and these variants may eventually produce castration-resistant prostate cancer or transition toward neuroendocrine phenotypes.
Aggressive therapy can therefore accelerate evolutionary escape by reshaping the tumour’s fitness landscape in ways that favour precisely the phenotypes most resistant to subsequent intervention. This is not a paradox requiring explanation; it is the predictable consequence of applying stable, unidirectional selective pressure to an evolving population. Recognising this dynamic is not an argument against treatment. It is an argument for considering evolutionary consequences when designing treatment strategies, and for distinguishing contexts in which maximal suppression is warranted from those in which it may be counterproductive.
10Tumour Dormancy and Historical Context
The idea that tumours may persist in constrained or stable states is not new. Earlier research on tumour dormancy proposed that malignant cell populations can remain stable for extended periods when proliferation is balanced by cell death or limited by environmental constraints. Work on angiogenic dependence demonstrated that tumours often remain microscopic until they develop sufficient vascular supply, a finding that implicated the host environment, rather than tumour genetics alone, as a determinant of growth.
Although the dormancy concept receded from prominence during the genomic era of cancer research, when mutational profiling and targeted therapy dominated the field, modern ecological and evolutionary frameworks have revived these ideas under updated terminology and with a more rigorous mechanistic foundation. The ecological perspective does not reject the genomic one; it contextualises it, treating genetic alterations as indicators of evolutionary potential rather than as sufficient determinants of clinical behaviour.
11Ageing and the Erosion of Containment
Prostate cancer often appears early in adult life but progresses to clinical significance only decades later, a temporal pattern that suggests disease behaviour may be linked to changes in host regulatory systems over time rather than to the intrinsic biology of the tumour itself. Several biological systems known to decline with ageing are directly implicated in tumour containment: immune surveillance capacity, metabolic regulation and insulin sensitivity, tissue repair and stromal signalling integrity, and the coherence of the endocrine field.
As these systems gradually weaken, the ecological balance that previously constrained tumour populations may shift. In this sense, prostate cancer progression may frequently reflect the erosion of host containment systems rather than the inevitable expression of tumour genetics. The tumour has not necessarily changed. What has changed is the environment that was constraining it.
12The Mortality Curve Pattern
Long-term observational cohorts consistently show that prostate cancer mortality curves display extended plateaus followed by delayed acceleration. For many years following diagnosis, disease-specific mortality remains low and relatively stable. Later in follow-up, hazard begins to increase, sometimes sharply. This pattern resembles tipping-point behaviour in ecological systems: prolonged periods of stability in which containment forces hold, followed by a transition when regulatory capacity degrades below a critical threshold.
The clinical implication is significant. The key question is not merely whether cancer is present but whether the biological system remains in a contained state or has transitioned toward autonomous behaviour. A positive biopsy or a detectable PSA does not answer that question. Longitudinal biological signal, trajectory, curvature, and convergent marker behaviour, does.
13The Containment Model of Prostate Cancer
Taken together, the evidence reviewed across the preceding sections supports a model in which prostate cancer behaviour is governed by multiple, partially overlapping containment systems operating at different biological scales.
At the level of tissue architecture, microenvironmental containment operates through stromal signalling, extracellular matrix structure, and immune surveillance, constraining tumour expansion and limiting the dominance of aggressive phenotypes. At the level of cellular identity, metabolic-epigenetic containment functions through the maintenance of stable chromatin architecture and gene expression programmes, limiting phenotypic plasticity and the tumour’s capacity to adopt more aggressive states. At the population level, evolutionary containment operates through intratumoural competition, with sensitive clones suppressing the expansion of their resistant counterparts when ecological conditions are preserved. At the systemic level, host containment is maintained through endocrine balance, metabolic health, immune competence, and the integrity of signalling fields that govern the microenvironmental context in which tumours evolve.
Prostate cancer progression occurs when one or more of these containment systems degrades or is disrupted, whether by ageing, metabolic dysfunction, or the selective pressures imposed by therapeutic intervention itself.

14Implications for Prostate Cancer Management
If prostate cancer frequently exists within a contained state maintained by multiple host regulatory systems, clinical management strategies may need to focus as much on preserving that state as on eliminating tumour cells. This perspective does not reject conventional oncologic therapies. It reframes their role within a broader ecological and evolutionary context, distinguishing situations in which direct tumour-directed intervention is clearly indicated from those in which the greater risk may lie in disrupting the containment systems that are already doing the work.
Aggressive intervention remains appropriate, and necessary, when tumours demonstrate biological autonomy, rapid kinetic acceleration, or systemic spread. In indolent disease, however, preserving ecological stability may delay or prevent the evolutionary transitions toward more aggressive states that represent the primary source of long-term risk. Within this framework, prostate cancer management becomes a problem of governing the evolutionary conditions under which tumour cells exist, rather than simply of reducing their number.
It should be stated explicitly: the containment framework described here is a conceptual model grounded in converging evidence from pathology, tumour ecology, metabolic biology, and evolutionary oncology. It is not a prospectively validated clinical protocol, and the management implications it generates should be applied with clinical oversight, individualised assessment, and integration within evidence-based oncologic practice.
15The Quiet Biology Perspective
The Quiet Biology framework attempts to cooperate with the body’s existing containment systems rather than substitute for them. Its central premise is that prostate cancer progression often reflects failure of biological containment rather than inevitable genetic destiny, and that management strategies should therefore prioritise preservation of ecological stability when possible, consider evolutionary consequences when applying therapeutic pressure, recognise the contribution of systemic metabolic and endocrine health to tumour behaviour, and interpret progression as a phase transition in a biological system rather than simply as tumour growth.
In this model, the goal is not necessarily immediate eradication but long-term biological governance. Escalation is understood not as a response to failure but as state forcing, a biologically triggered intervention deployed when containment can no longer be maintained through lower-energy strategies. The specific criteria governing that transition are defined in the companion Phase-Transition Criteria document.
Prostate cancer behaves differently from many other malignancies. Its natural history is often slow, and many tumours remain biologically indolent for extended periods. The evidence reviewed here, from autopsy pathology, long-term observational cohorts, tumour ecology, metabolic biology, and evolutionary oncology, suggests that this behaviour reflects the action of multiple containment systems within the host organism. When those systems remain intact, tumours may remain biologically quiet. When they fail, progression can occur.
The Quiet Biology framework proposes that prostate cancer management should recognise and preserve these containment systems whenever possible. Rather than focusing solely on eliminating tumour cells, it emphasises maintaining the ecological conditions that limit tumour evolution toward more aggressive states. In this sense, prostate cancer management becomes less a battle against malignant cells and more a process of maintaining biological equilibrium within a complex and evolving ecosystem, one in which the host organism is not simply a passive carrier of disease but an active participant in its governance.
- Pre-diseaseRead phase →
- IndolentRead phase →